|
前段时间有朋友来邮件说在制作本站提供的一些使用单片机的调速器时不知道如何向单片机里写入程序,本文就来介绍一个最简单的编程器的制作方法。
笔者最初学单片机的时候是买的成品的编程器,花了700多块,后来才发现网上也有可以自己DIY的,害的我后悔没早上网找找,多花了这么多的银子啊。当然这个DIY的东东功能不是很多,只能写PIC12系列和PIC16系列的单片机,而且只能使用串口与电脑连接,对于现在一些已经不提供串口的新主板来说可能还要再购买一个USB转串口的转接器,这样的话还要多花几十块钱,就不如买一些网上卖的价格不贵的成品了(一般一百元左右)。当然如果你的电脑上有串口并且只使用PIC12和PIC16系列的单片机的话那自制一个简易编程器是再合适不过的了。
下面我从网上找到的编程器的电路,叫做 JDM Programer ,下面链接是英文原文链接,有兴趣的朋友可以看一下。http://www.jdm.homepage.dk/newpics.htm

需要的元件清单如下:
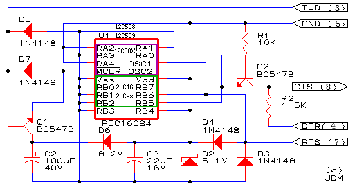
1、单片机插座:20线零插拨力插座(也可用普通的20线DIP插座,但操作不方便) 2、电阻(多大功率的都可以): R1:10K R2:1.5K 3、电容: C1:无(呵呵,没搞错吧,可图上确实没有,我有什么办法) C2:100uf/40V(100微法,耐压40伏 电解电容) C3:22uf/16V(22微法,耐压16伏 电解电容) 4、二极管: D1:无(又开玩笑?!图上真的没有,不信你自己找) D2:5.1V稳压管,功率多大的都行,我用的1/2瓦的 D3/D4/D5/D7:1N4148 D7:8.2V稳压管,同样也是多大功率的都行 5、三极管: Q1/Q2:BC547B(用2SC9013、9014等NPN管代替就行) 6、实验板(就是上面钻好小孔的印刷线路板)一小块,有4X5厘米见方就行 7、RS232 9针插头(母)+外壳一套 8、5苾护套线一条,长度在1米左右,连接插头和编程器。如果没有合适的线可以用以前的旧键盘线,实在不行也可以用5条细电线代替。 9、小塑料盒一个(也可以不用,在使用时注意不要短路就可以了)
需要的工具清单:
1、电烙铁(一块准备少许焊锡丝和松香等助焊剂) 2、锯条一根(有锯弓更好,用来切割试验板和加工外壳) 3、剪刀(用来剪线及元件的引脚) 4、十子螺丝刀(用来上接口外壳的螺丝用) 5、如果想制作一个好看些的外壳的话还要准备小刀及小挫,用来给外壳开口
制作的过程因为过节期间商店不开门,买不到东西,我的DC(数码相机)也借出去了,等节后有时间再给大家上传吧。
编程器制作好后再下载一个软件,最初我用的是IC-PROG,这个东西只能在98下用,说是提供了一个Win2K的驱动程序,可我一直没装上,现在我使用的是PronyProg2000,这个软件也是免费的,是个全英文版,大家可以到本站的下载区下载或从软件作者的网站下载(本站下载 英文站点)
软件下载后需要安装,安装好后可以在程序组内找到“PonyProg”,单击“PonyProg2000”可启动程序。如果启动软件时你开着音箱的话可以听到一声“马叫”,呵呵,不知道作者是什么意思,不过可以将“Disable Sound”选项选择上(见下图),再启动软件时就没有声音了。

第一次启动软件时会有一个提示,大概意思时在使用前先要校准,点击OK后会关闭(见下图)。

然后会再出一个提示,意思是使用前要先设置,同样点击OK后会关闭(见下图)

下面就可以看到程序的画面了,当然这个时候还不能使用,还需要“校准”和“设置”。

单击"Setup"菜单,选择"Calibration"

然后会有一个对话框,点击“Yes”开始校准

等一会儿会再出一个对话框,点击“OK”关闭它。

然后点击“Setup”菜单选择“Interface Setup”,设置所使用的编程器

此时打开的对话框上,红色框内是选择编程器的类型,这里我们选择“JDM API”;中间黄框是选择所用的端口,可选择COM1-COM4,使用的是COM1;下边黄色框中是设置接口的一些其它设置,我试了一下选择右下方的选项后程序和接口可以正常使用,大家可以自己多试一下,当然最好是使用PIC16F84这样的可擦写的单片机,以免浪费。设置好后可以点击“OK”完成设置。

设置完成后就可以使用软件利用编程器向单片机里写入程序了,操作的基本方法如下。
1、选择所使用的单片机型号
红框中选择单片机的类型,我们以PIC12C509A为例,这样在这里就先选择“PIC 12 micro”。

右边的框内可以选择单片机的具体型号,我们选择PIC 12C509A

2、打开程序文件
单击“打开”按钮。

选择需要写入的程序

打开后可以在窗口内看到程序内容,这就是机器语言了,没有什么可读性。

3、写入程序
将空白的单片机苾片插好,然后点击“写入”按钮,在出现提示时点击“Yes”按钮,开始写入

如果一切顺利的话就会出现“编程完成”对话框(见下图)

4、校验
为了确认程序写入正确,最好校验一下,点击“Command”菜单中的“Verify All”,进行校验

然后开始校验

如果显示校验完成,说明一切顺利,否则就要检查一下你哪里操作错了,或者很不巧你写的那个芯片是坏的。

5、写入控制位(控制字)
对于很多单片机来说除了写入程序之外还要写控制位(或叫控制字)用来设置单片机的工作模式,比如PIC12C509可以通过控制字来选择使用内部RC振荡还是外部晶振或者是外部RC振荡等时钟方式。点击那个带小锁的图标就可以打开下面对话框,其中MCLRE是控制复位方式,CP是设置保护,WDTE是设置看门狗是否启用,FOSC1和FOSC0用于设置时钟方式,设置好后点击“Write”按钮就可以写入控制字。

这样一片单片机就烧好了,大家在制作或使用中有什么问题的话欢迎和我联系(全文完 转载请注明出处 《模型屋》http://www.gxmodel.com |