注意:访问本站需要Cookie和JavaScript支持!请设置您的浏览器! 打开购物车 查看留言付款方式联系我们
初中电子 单片机教材一 单片机教材二
搜索上次看见的商品或文章:
商品名、介绍 文章名、内容
首页 电子入门 学单片机 免费资源 下载中心 商品列表 象棋在线 在线绘图 加盟五一 加入收藏 设为首页
本站推荐:
电子小鸡
文章长度[] 加入时间[2007/5/25] 更新时间[2026/3/17 17:48:56] 级别[0] [评论] [收藏]

电子小鸡
 
来源:实用电子线路集  作者:

电路概述:
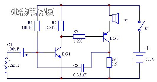
  下图是个模拟小鸡叫声的电路,当一只工艺品绒球小鸡配上这个电路后,将会变得栩栩如生,更加吸引人。若将其装在小盒子内,可获得但闻其声,难寻其影,情趣盎然的效果。

工作原理:
  三极管BG1﹑BG2组成直接耦合放大器,BG2管集电极电压经C2反馈至BG1管基极,使电路产生音频振荡。BG1管输入回路接入由L﹑C1组成的串连谐振回路,又将使电路产生低频间歇振荡去调制上述音频信号,从而使扬声器发出“叽呀﹑叽呀”清晰﹑逼真的叫声。





元件选择及制作:
  BG1用9014,BG2用9015,L采用12mH的色码电感。为了缩小体积,设计的电路板要尽量小,喇叭Y选用超薄8Ω,0.25W的内磁小喇叭,以便能将其方便的放入玩具小鸡内。电路用电极省,一节5号电池可用数月。电路只要焊接无误,一般无需调试即可正常工作。

1、 本站不保证以上观点正确,就算是本站原创作品,本站也不保证内容正确。
2、如果您拥有本文版权,并且不想在本站转载,请书面通知本站立即删除并且向您公开道歉! 以上可能是本站收集或者转载的文章,本站可能没有文章中的元件或产品,如果您需要类似的商品请 点这里查看商品列表!
本站协议 | 版权信息 |  关于我们 |  本站地图 |  营业执照 |  发票说明 |  付款方式 |  联系方式
深圳市宝安区西乡五壹电子商行——粤ICP备16073394号-1;地址:深圳西乡河西四坊183号;邮编:518102
E-mail:51dz$163.com($改为@);Tel:(0755)27947428
工作时间:9:30-12:00和13:30-17:30和18:30-20:30,无人接听时可以再打手机13537585389