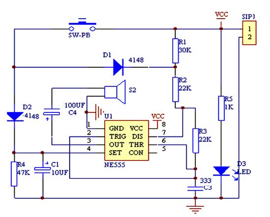
电子门铃是电子爱好者的必修课程。做一个电子门铃,成本低,功能又实用,还有成功的乐趣,谁不愿意?是NE555的点型应用电路。 叮咚电子门铃电路原理 叮咚门铃的开关K是门上的按钮开关,在没有按下开关时,电容无法接通则不进行充电,因而电容处的电压为0V,复位端一直处于低电平状态,导致扬声器无法工作。当开关K闭合时,VCC的电流流过二极管对电容进行充电,使其两端电压升高,并且复位端的电压也开始逐渐升高。当电容端电压上升为高电平时,即复位端口输入的是高电平,定时器启动,由电阻、电容和二极管组成的振荡器开始工作,输出频率为f1。当断开开关K时,电阻和电容组成回路,电容开始放电。同时由电阻、电容和二极管组成的振荡器开始工作,输出频率为f`2。当电容放电完毕复位端恢复低电平,定时器停止工作。 在输出端接扬声器,输出端有电流时就会使扬声器发声。输出端频率不同时,发出的声音就不同。本电路中有两种不同的频率,因此扬声器就会发出“叮”“咚”两种不同的声音。6V直流供电。
套件:现配有元件清单、原理图、PCB印刷电路板、所有元件和制作说明。作为常用的小制作,成功率高,欢迎大家选作。注意本站配的喇叭是小喇叭。
一、目的及要求:
l 通过对本制作的安装、焊接、测试,了解电子产品的内部构造,训练动手能力,掌握元器件的识别、简易测试以及整机调试工艺。
l 熟练使用电烙铁、剪钳、万用电表等电子工具。
l 对照电路原理图,了解工作原理,图上符号,并与实物对照。
l 认真仔细的安装焊接,排除安装焊接过程中出现的故障。
二、电路原理及原理图:

装好的成品如下图所示:

查看和发表评论 管理员一般会在8-48小时内回复,会删除无意义的留言以及重复留言,请保证留言标题清晰,内容明确! 1、评论不代表本站观点。 另外,即使是本站原创作品,本站也不保证内容绝对正确。 2、如果您拥有本文版权,并且不想在此处发表,请书面通知本站立即删除并且向您公开道歉! |