注意:访问本站需要Cookie和JavaScript支持!请设置您的浏览器! 打开购物车 查看留言付款方式联系我们
初中电子 单片机教材一 单片机教材二
搜索上次看见的商品或文章:
商品名、介绍 文章名、内容
首页 电子入门 学单片机 免费资源 下载中心 商品列表 象棋在线 在线绘图 加盟五一 加入收藏 设为首页
 商品分类
※ 电子制作套件 ※
入门初学套件· 单片机应用套件
无线对讲话筒· 数字钟数字电路
收音功放套件· 功放套件
电话门铃电平· 万用表电源
LED节能灯套件· 遥控开关报警
竞赛实训设计· 传感器类套件
贴片练习套件· 显示屏套件
※ 电子实验套件 ※
单片机编程器· 初学实验套件
单片机产品· 实验板元件
LCD模块下载· 面包板
※ 电子工具 ※
仪器仪表· 电钻/钻头
焊接固定· 镊钳螺丝刀
工具套装· 元件盒胶袋
※ 电子电路板 ※
万能线路板· 感光敷铜板
收音功放成品· 其它成品板
单片机类光板· 印刷电路光板
※ 电子元器件 ※
电阻· 电容
电位器可调电阻· 二极管
三极管· 发光二极管
可控硅· 场效应管
电感线圈· 晶振滤波器
蜂鸣压垫片· 保险管灯泡
数码管点阵· 继电器干簧管
※ 贴片元器件 ※
贴片二极管· 贴片电阻/容
贴片三极管· 贴片常用IC
贴片40/74系· 贴片电感开关
贴片单片机·
※ 五金塑胶线材 ※
开关· IC插座
插头插座· 杜邦插接件
旋钮· 热缩管
电动机· 电子导线
连接线· 散热片
螺丝弹簧· 电池盒扣
电子制作盒·
※ 集成电路IC ※
单片机芯片· CD40系列IC
配单片机IC· 74LS系列IC
74HC系列IC· 运放耦合器
收发功放IC· 电源稳压IC
音乐动物IC· LED芯片
※ 模组传感器 ※
特色传感模块· 无线模块开关
传感测试探头· 气温湿传感器
※ 日常电子产品 ※
电源变压器· 图书管资料
功放收音机· 其它产品
喇叭· 音响炮筒
※ 特价电子 ※
新品优惠· 特价商品
库存回收· 停止供货
当前位置: 首页 >>> 【图片版】 【图文版】 【文字版

注:为了提高网速,图片可能被压缩! 图片仅供参考!
USB贴片功放套件
商城价格:¥6.80 元  免费注册有礼送
贵宾价格:¥5.78 元  加入贵宾更优惠
单件重量:60 克(仅供参考,包装重量另计)
  货源充足 支持零售   加入收藏  我要评论
点这里将商品放入购物车 

如果您喜欢该商品,您可以放入购物车!当您选好商品后,您可以留下您的地址和电话并提交订单,本站会按顺序处理!

请您放心,提交订单并不表示必需购买。 提交订单仅仅是信息交流的一种方法,仅仅只代表了您临时的潜在需求,您完全可以决定不购买,并且不需要任何理由。

注:本站图片仅供参考!因各种原因,图片与实物不一定相符,不便之处敬请谅解!我们会尽快改良!

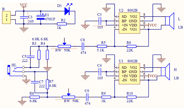
USB电脑音响贴片套件,注意没有配喇叭和喇叭壳,这样也降低了练习的成本,欢迎大家选用实练。本套件配有电路板、元件、电路板外壳线,接音箱的线都配有。使用了点型带关闭模式的音频功率放大器8002芯片2个组成双声道放大器,外围电路简单,制作容易。
一、产品介绍说明:
8002是一种桥工音频功率放大器,使用5V电源,且THD+N≤1.0%时,能给一个4Ω的负载提供2W的平均功能。 
8002音频功率放大器是为提供高质量的输出功率而设计的,需要很少的外围设备,便可以提供高品质的输出功率。
8002不需要输出耦合电容,具有高电平关断模式,非常适合低功耗的便携式系统。
8002可以通过外部电阻控制增益,并有补偿器件保证芯片的正常工作。
二.重要规格
1.1KHz,接4Ω负载(MD4871ME),平均输出功率为2W,THD+N 1%(典型)
2. 1KHz,接8Ω负载,平均输出功率为1.1W, THD+N   1%(典型)
3.1kHz,接8Ω负载,平均输出功率为1.5W ,THD+N 10%(典型) 
4.关断电流0.6 μA (典型)
5.输入电压范围2.0~5.5V
三.特征  
1. 无输出耦合电容;2. 外部电阻可调增益;3. 整体增益稳定;4. 热敏关断保护电路;  
5. 小尺寸 (SOP-8)封装形式
三.应用 
1. 个人电脑;2. 便携式消费类电子产品;3. 无源扬声器;4. 玩具及游戏机。
四、 套件实件目的及要求: 
 通过对本制作的安装、焊接、测试,了解电子产品的内部构造,训练动手能力,掌握元器件的识别、简易测试以及整机调试工艺。
 学习8002IC各引脚功能及原理,并在本实际电路中的应用。
 学习贴片元件的焊接。
 认真仔细的安装焊接,排除安装焊接过程中出现的故障。

 原理图如下所示:

五、装配说明:
安装步骤:下面就让我们带你完成本次制作;领略电子制作带给你的无穷乐趣!
第一部分:焊贴片元件
安装之前请不要急于动手,应先查阅相关的技术资料以及本说明,然后对照原理图,了解印刷电路板、元件清单,并分清各元件,了解各元件的特点、作用、功能,同时核对元件数量。

焊接的过程请核对PCB板图:


一、 贴片IC8002焊接
1、先用烙铁在元件一个引脚的焊盘上镀锡,用镊子夹住元件,摆正位置,然后固定元件。(一般是在四角的其中一个引脚上镀锡,然后固定。)详细贴片元件焊接见
2、 一手拿着焊锡丝,另一只手拿着烙铁,分别固定剩余的4角的3个脚,焊接的时候注意焊接力度,千万不要让元件移位,四个角都固定后,再焊接的时候,元件就不会发生移位了。(如果担心自己摆不正元件,可以先用松香固定元件的四个角,方法是:用镊子夹住元件,放在焊盘上,确认焊盘对整齐后,用镊子夹住一小块松香,轻轻放到引脚上,用烙铁加热松香使其溶化,然后移开烙铁,让松香凝固,这样芯片就被固定住了,同样的方法固定好全部4个角,然后再次检查元件是否摆正,确认元件摆正后,用烙铁熔化焊锡重新固定元件的4个角。)
3、元件固定好后,一手拿焊锡,一手拿烙铁,烙铁尖放在元件的一角上,焊锡放在烙铁尖上,让焊锡融化,等焊锡融化成一个比较大的圆球后,向没有焊接焊锡的引脚方向慢慢移动烙铁(这时候可以使板子稍微向烙铁移动的方向倾斜一下,以便焊锡更好的流动),注意移动速度要慢,每移动到一个引脚处时要让焊锡在这个引脚处充分融化,这样才能确保该引脚不会被虚焊,移动的时候力度一定要轻,力度过大会损坏元件的引脚,这个过程需要多多练习才能够熟练操作,当烙铁拖过一边后,这一边的引脚就焊好了,通常一边焊接后,最后的几个引脚会被多余的焊锡连在一起,这时候可以甩掉烙铁头上多余的焊锡,将烙铁头在松香里面蘸一下,然后小心的用烙铁头在引脚之间划过,以去除多余焊锡,也可以将烙铁头放在连在一起的引脚处,拿起板子,待焊锡溶化后,用力把板子砸在桌子上,这样就能磕掉多余的焊锡,不过这样容易让锡渣流到板子的其他地方,注意把溅出的锡渣清理掉。
4、用同样的方法焊接所有的引脚。
二、 贴片电阻、电容等两脚贴片元件的焊接
1、贴片电阻、电容等两脚贴片元件焊接前,先用烙铁在电路板上电阻等两脚元件的一个焊盘上焊一点锡(在哪一个焊盘上焊锡依据个人焊接习惯,我比较喜欢先在右边焊盘镀锡,这样比较符合焊接习惯),也可以将板子上所有的两脚贴片元件的一个焊盘镀锡,这样比较省事;
2、在一个焊盘上镀完锡后,用镊子夹住电阻等两脚元件在对应的焊盘上摆正位置,用烙铁将元件的一端焊接到焊盘的镀锡一端,然后拿着焊锡丝将另一端焊住。一种比较省时省力的方法是:先将所有两脚元件的一端固定在相应位置的镀锡焊盘上,然后在同一焊接另一端引脚;
3、焊接时候要注意时间和力度,用力过大或者焊接时间过长会让对面的焊锡也融化了,这样容易导致元件移位。

现在没有配

注意没有配如下图所示的喇叭和喇叭壳

 


查看和发表评论
管理员一般会在8-48小时内回复,会删除无意义的留言以及重复留言,请保证留言标题清晰,内容明确!
1、评论不代表本站观点。 另外,即使是本站原创作品,本站也不保证内容绝对正确。
2、如果您拥有本文版权,并且不想在此处发表,请书面通知本站立即删除并且向您公开道歉!

2010年优惠大酬宾:凡在本商城免费注册并且提交订单购买商品者,本站都会例行赠送《电脑钻孔的万能线路板一》一块! 查看详情
本站协议 | 版权信息 |  关于我们 |  本站地图 |  营业执照 |  发票说明 |  付款方式 |  联系方式
深圳市宝安区西乡五壹电子商行——粤ICP备16073394号-1;地址:深圳西乡河西四坊183号;邮编:518102
E-mail:51dz$163.com($改为@);Tel:(0755)27947428
工作时间:9:30-12:00和13:30-17:30和18:30-20:30,无人接听时可以再打手机13537585389